Подключение к сети радиолюбительских ретрансляторов ORLink
Сеть радиолюбительских ретрансляторов ORLink предоставляет уникальную возможность для радиолюбителей связаться друг с другом и обмениваться информацией. Правильная настройка и подключение к этой сети требует определённого оборудования и знаний. В этой статье мы рассмотрим основные шаги, необходимые для подключения к сети ORLink.
1. Выбор оборудования
Первый шаг — выбрать оборудование, которое будет работать в эфире. Вы можете использовать мини хотспот или радиостанцию, в зависимости от ваших потребностей и возможностей.
2. Приобретение или сборка радио модуля
Следующий шаг — приобретение или сборка платы радио модуля или интерфейса. Это устройство обеспечит связь между вашей радиостанцией и сетью ORLink.

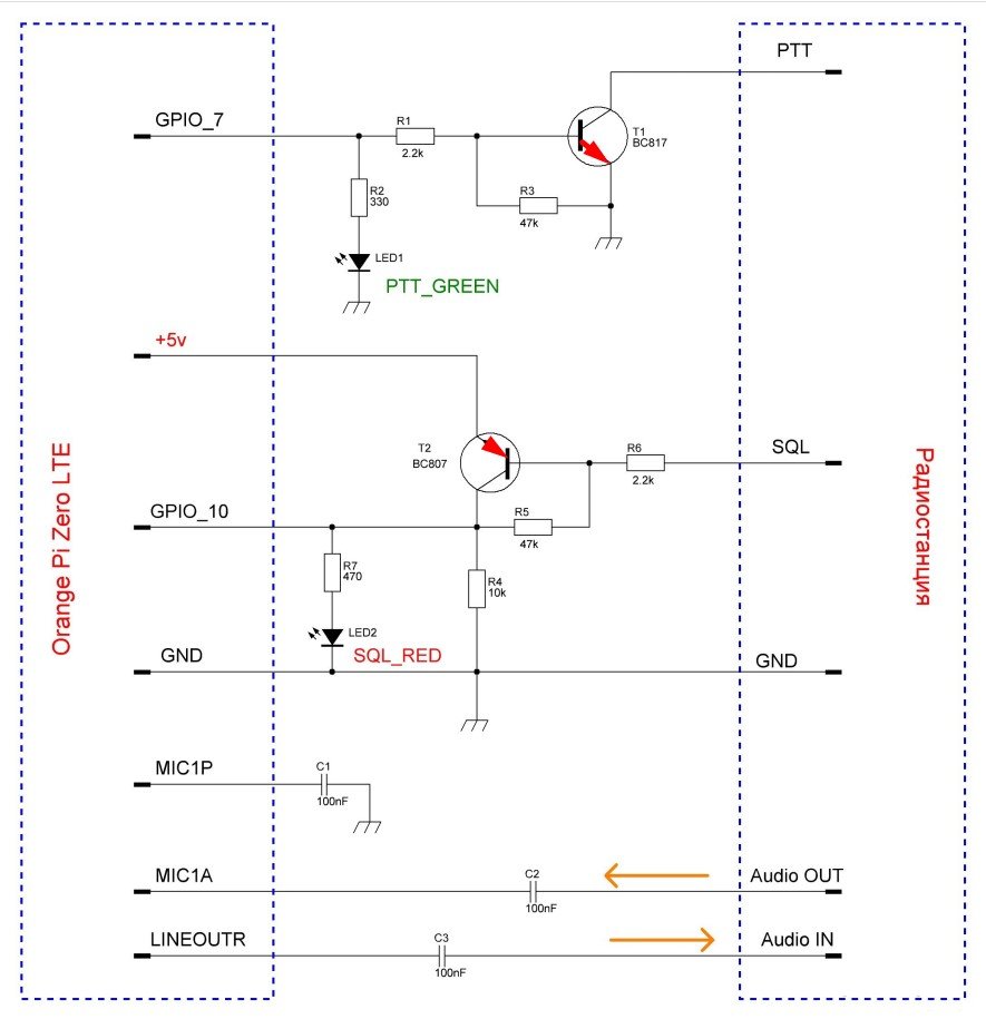
Схема радио модуля для Мини Хот-Спота под мини пк Orange PI Zero (ROLink)

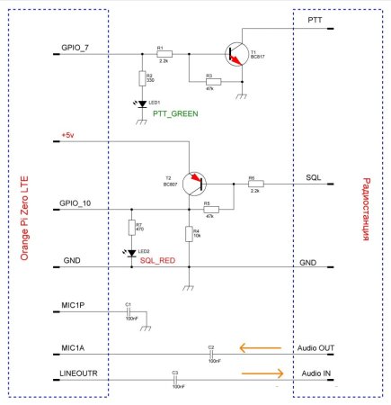
Схема интерфейса радиостанции под мини пк Orange PI Zero

Orange PI Zero PINOUT
3. Использование мини ПК или ПК
Для работы с сетью потребуется мини ПК или обычный компьютер. Если у вас уже есть соответствующее устройство, вы можете использовать его; в противном случае вам стоит его приобрести. Если вы планируете использовать мини ПК Orange PI, то скачайте подходящий вам образ ниже, а схему радио модуля или интерфейса найдете выше. Если вы планируете использовать другой мини ПК или ПК, то воспользуйтесь этими статьями
4. Выбор образа для мини ПК
В зависимости от того, что вы планируете собрать (мини хот-спот, симплексный узел или дуплексный ретранслятор), выберите необходимый образ для вашего мини ПК Orange PI. Это может зависеть от специфики вашего проекта и оборудования.
Скачайте образ:
Для Orange PI Zero LTE (256, 512Mb)

Образ для мини Хот-Спот
Образ для симплексного узла
Образ для ретранслятора
Для Orange PI PC 1024Mb

Образ для симплексного узла
Образ для ретранслятора
Для загрузки образа вам понадобится Micro SD карта памяти 4-32Gb. Для копирования образа на карту памяти рекомендую воспользоваться программой USB Image Tool или balenaEtcher
После копирования образа на карту памяти, включения и загрузки мини компьютера, вам необходимо определить на роутере или с помощью сетевой утилиты IPScanner сетевой адрес который он получил.

Далее вы можете зайти в систему с помощью программы PUTTY А также на дашборд устройства.
Логин: root
Пароль: 1234
Дашборд: http://ваш ip/orlink
5. Установка дистрибутива системы
Если вы используете ПК, установите необходимый дистрибутив операционной системы, Windows или Linux. Убедитесь, что вы следуете инструкциям по установке, чтобы избежать проблем с настройкой.
6. Подключение оборудования
Подключите ваше оборудование: позаботьтесь о питании, подключите антенну, настройте радиостанцию и соедините её с интерфейсом и ПК. Выполните все необходимые настройки и проверьте тестовое подключение к сети. Также убедитесь, что уровни низкочастотного сигнала настроены правильно.
7. Проверка и получение аккаунта
После завершения всех проверок и настроек обратитесь к администраторам сети ORLink для проверки вашего подключения и получения личного аккаунта на серверах. Это позволит вам полноценно использовать возможности сети и взаимодействовать с другими радиолюбителями.
Заключение
Подключение к сети ORLink — это увлекательный процесс, который требует внимательного подхода к выбору оборудования и настройке. Следуя указанным шагам, вы сможете успешно подключиться к сети и начать обмениваться информацией с другими участниками. Удачи в ваших радиолюбительских начинаниях!
Возникли вопросы? Задавайте их через форму обратной связи.
1. Выбор оборудования
Первый шаг — выбрать оборудование, которое будет работать в эфире. Вы можете использовать мини хотспот или радиостанцию, в зависимости от ваших потребностей и возможностей.
2. Приобретение или сборка радио модуля
Следующий шаг — приобретение или сборка платы радио модуля или интерфейса. Это устройство обеспечит связь между вашей радиостанцией и сетью ORLink.

Схема радио модуля для Мини Хот-Спота под мини пк Orange PI Zero (ROLink)

Схема интерфейса радиостанции под мини пк Orange PI Zero

Orange PI Zero PINOUT
3. Использование мини ПК или ПК
Для работы с сетью потребуется мини ПК или обычный компьютер. Если у вас уже есть соответствующее устройство, вы можете использовать его; в противном случае вам стоит его приобрести. Если вы планируете использовать мини ПК Orange PI, то скачайте подходящий вам образ ниже, а схему радио модуля или интерфейса найдете выше. Если вы планируете использовать другой мини ПК или ПК, то воспользуйтесь этими статьями
4. Выбор образа для мини ПК
В зависимости от того, что вы планируете собрать (мини хот-спот, симплексный узел или дуплексный ретранслятор), выберите необходимый образ для вашего мини ПК Orange PI. Это может зависеть от специфики вашего проекта и оборудования.
Скачайте образ:
Для Orange PI Zero LTE (256, 512Mb)
Образ для мини Хот-Спот
Образ для симплексного узла
Образ для ретранслятора
Для Orange PI PC 1024Mb
Образ для симплексного узла
Образ для ретранслятора
Для загрузки образа вам понадобится Micro SD карта памяти 4-32Gb. Для копирования образа на карту памяти рекомендую воспользоваться программой USB Image Tool или balenaEtcher
После копирования образа на карту памяти, включения и загрузки мини компьютера, вам необходимо определить на роутере или с помощью сетевой утилиты IPScanner сетевой адрес который он получил.

Далее вы можете зайти в систему с помощью программы PUTTY А также на дашборд устройства.
Логин: root
Пароль: 1234
Дашборд: http://ваш ip/orlink
5. Установка дистрибутива системы
Если вы используете ПК, установите необходимый дистрибутив операционной системы, Windows или Linux. Убедитесь, что вы следуете инструкциям по установке, чтобы избежать проблем с настройкой.
6. Подключение оборудования
Подключите ваше оборудование: позаботьтесь о питании, подключите антенну, настройте радиостанцию и соедините её с интерфейсом и ПК. Выполните все необходимые настройки и проверьте тестовое подключение к сети. Также убедитесь, что уровни низкочастотного сигнала настроены правильно.
7. Проверка и получение аккаунта
После завершения всех проверок и настроек обратитесь к администраторам сети ORLink для проверки вашего подключения и получения личного аккаунта на серверах. Это позволит вам полноценно использовать возможности сети и взаимодействовать с другими радиолюбителями.
Заключение
Подключение к сети ORLink — это увлекательный процесс, который требует внимательного подхода к выбору оборудования и настройке. Следуя указанным шагам, вы сможете успешно подключиться к сети и начать обмениваться информацией с другими участниками. Удачи в ваших радиолюбительских начинаниях!
Возникли вопросы? Задавайте их через форму обратной связи.